University of Florida/Egm4313/s12.team5.R4

Report 4

R4.1

Question

For the series shown in the notes on p. 7-20

Obtain the equations for the coefficients of , , , ,

Then, set up the coefficient matrix A for the general case with the coefficients obtained.

Solution

For j=0:

  (1)

For j=1:

  (2)

For j=2:

 (3)

For j=n-2:

 (4)

For j=n-1:

 (5)

For j=n:

 (6)

Setting up the A matrix using equations (1)-(6):


Author

Solved and uploaded by Joshua House

Proofread by David Herrick

R 4.2

Question

Consider the L2-ODE-CC(5) p.7b-7 with sin x as excitation:

and with the initial conditions

Part 1

Use the Taylor series for in (1)p6-4 to reproduce the figure on p7-24

Part 2

Let be the particular soln corresponding to the excitating  :

Let be the truncated Taylor series of sin x :

Let be the overall soln for the L2-ODE-CC corresponding to (2)-(3) p.7-26 :

with the same initial conditions (3b)p.3-7.

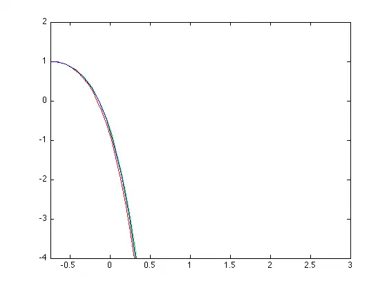
Find the for n = 3, 5, 9; plot these solns for x in the interval [0,4π].

Part 3

Use the particular soln in K 2011 p.82 Table 2.1 to find the exact overall soln y(x) and plot it in the above figure to compare with for n = 3, 5, 9.

Solution

Part 1

Part 2

To solve the non-homogeneous ODE we have to solve the homogeneous ODE and find any solution of . Using the method of undetermined coefficients, specifically the basic rule, where r(x) is in one of the functions in the first column in Table 2.1 K 2011 p. 82 and choose the in the same line and determine its undetermined coefficients by substituting and its derivatives.

For an excitation

n = 3

n = 5

n = 9


The term in that will be used will be

For n = 3

For n = 5

For n = 9


The homogeneous solution for y will be in the form of

Plugging into the original equation will give the following:

For n = 3

For n = 5

For n = 9


Equating the coefficients of on both sides

For n = 3

Now plugging in the particular and homogeneous equation and solving for the initial conditions.

This gives constant values of

For n = 3 Final solution is:


For n = 5

Equating the coefficients

Now plugging in the particular and homogeneous equation and solving for the initial conditions.

This gives constant values of

For n = 5 the final solution is


For n = 9

Equating the coefficients

Now plugging in the particular and homogeneous equation and solving for the initial conditions.

This gives constant values of

For n = 9 the final solution is

Part 3

The table 2.1 from K 2011 p.82 illustrates that for the method of undetermined coefficients for an r(x) term in the form of:

r(x) = k sin(ωx)

Then the choice for would be:

K cos(ωx) + M sin(ωx)

The homogeneous solution for y will be in the form of

with roots of 2 and 1 derived from

Plugging in the derivatives for the particular solution into the original equation gives:

where

     
     
     
     
     
     
     

Combining the particular and homogeneous solution of y gives the following:

Solving for the initial conditions where

This gives the final solution:

From the figure it is barely discernible between this figure and the figure above it in part two. The final solution for y in part three is very similar if not approximately identical to the lower curve in the figure in part two.

Author

This problem was solved and uploaded by Michael Wallace

R 4.3

Question

Consider the L2-ODE-CC:

Where

with initial conditions

Part 1

Develop in Taylor series about x(hat) = 0 to reproduce the figure in the notes on p. 7-25.

Part 2

Let be the truncated Taylor series with n terms -- which is also the highest degree of the Taylor (power) series -- of .

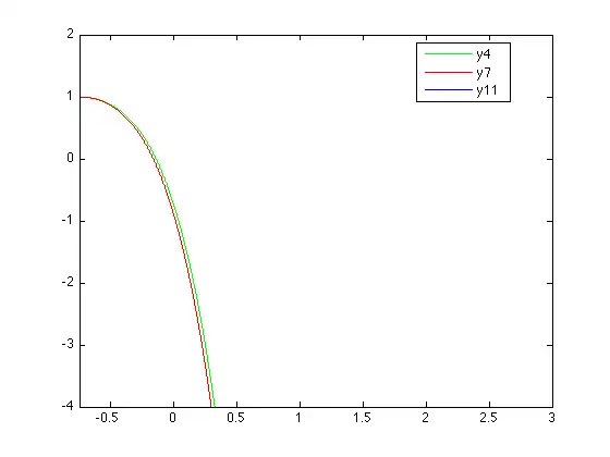
Find for n = 4, 7, and 11 such that:

Plot for n = 4,7,11 for x in

Part 3

Use the matlab command ODE45 to integrate numerically the same function with the same initial conditions to obtain . Then plot in the same figure with

Solution

Part 1

The formula to develop the Taylor Series about x(hat) = 0 is given by:

Using the function we get:

Plugging in 0, the first few terms become:

The pattern of this expression can be represented by the Taylor series:


Part 2

First, the homogenous solution to the differential equation is given by:

Therefore,

for is given by the truncated Taylor series of 4 terms:

Therefore,

For this solution, with n = 4, the coefficient matrix is set up like:

Therefore, the matrix solution with n = 4, a = -3, and b = 2 is:

Solving by back substitution we get:

Plugging in the initial conditions we get:


for is given by the truncated Taylor series of 7 terms:

Therefore:



For this solution, with n = 7, the coefficient matrix is set up like:

Therefore, the matrix solution with n = 7, a = -3, and b = 2 is:

Solving by back substitution we get:

Since the homogeneous solution remains the same:

Plugging in the initial conditions we get:


The image below demonstrates the general matrix for n=11 and the matrix with values filled in:

for is given by the truncated Taylor series of 11 terms:

Therefore,

Solving by back substitution we get:

Since the homogeneous solution remains the same:

Plugging in the initial conditions we get:



Part 3

Matlab Code:

function yp = F(t,y)

yp = zeros(2,1);

yp(1) = y(2);

yp(2) = log(t+1) + 3*y(2)-2*y(1);

end

[t,y] = ode45('F',[-.75,3],[1,0]);

plot(x,y4,'g',x,y7,'r',x,y11,'y',t,y(:,1),'b')

axis([-0.75 3 -4 2])

Author

Part 2 n=7 and n =11 were solved and uploaded by Cameron North.

Part 1 and Part 2 n = 4 was solved and uploaded by David Herrick

R 4.4

Question

Part 1

Find n sufficiently high so that do not differ from the numerical solution by more than at

Part 2

Develop log(1+x) in Taylor series about . Plot the results.

Part 3

Find for n=4,7,11, such that for x in [0.9,3] with the initial conditions found in Part 1. Plot the results.

Part 4

Use the matlab command 'ode45' to integrate numerically (5) p.7b-7 with (1) p.7-28 and the initial conditions to obtain the numerical solution for .
Plot in the same figure with

Solution

Part 1

With MATLAB, a program was used to iteratively add terms into the taylor series of . Until the error between the exact answer and the series was less than ., more terms were added.



for the error to be of a magnitude of . The error found: 9.7422e-005


With a very similar process for .



for the error to be of a magnitude of . The error found: 9.3967e-005

Part 2

The formula to develop the Taylor Series about is given by:

Using the function for n=11 we get:



Plugging in x=1 up to n=4, and using the formula for developing the Taylor Series, we get  :

,

Then we do the same for n=7 terms to get  :


And finally for :


Plotting the functions:
Matlab code:

x=-3:0.2:6;
y = log(1+x);
y4 = log(2) + (x-1)/2 - (x-1).^2/8 + (x-1).^3/24 - (x-1).^4/64;
y7 = log(2) + (x-1)/2 - (x-1).^2/8 + (x-1).^3/24 - (x-1).^4/64 + (x-1).^5/160 - (x-1).^6/384 + (x-1).^7/896;
y11 = log(2) + (x-1)/2 - (x-1).^2/8 + (x-1).^3/24 - (x-1).^4/64 + (x-1).^5/160 - (x-1).^6/384 + (x-1).^7/896 - (x-1).^8/2048 + (x-1).^9/4608 - (x-1).^(10)/10240 + (x-1).^(11)/22528;
plot(x,y, x,y4, x,y7, x,y11)
hleg1 = legend('log(1+x)','n=4','n=7','n=11');

Graph:


Convergence is in the domain [-1.5,4].

Part3

For n=4 is:

 



,

Plugging the equations into the above ODE will give matrices like the following:

The unknown vector can be solved by forward substitution, with MATLAB to do the calculations:

Particular and general solution , :

Then with the Initial Conditions,



For n=7 is:


The same process used when solving when n=4 is used to construct a matrix equation for n=7:

Using MATLAB to solve for the unknown vector :

Particular and general solutions , :

With the initial conditions:



For n=11 is:


Creating another matrix system and solving for the unknown vector :

Particular and general solutions , :

With initial conditions:



plot:


Part 4

The initial condition equation is:



The initial conditions are:



To solve the problem, we first convert the 2nd order differential equation into two 1st order differential equations. The initial 2nd order then turns into these two equations:



Taking the derivatives, we find that:



with the new initial conditions as:



Now, we create a MATLAB function, "F", that will return a vector-valued function. We do this with the following function:

function yp=F(x,y)
yp=zeros(2,1);
yp(1)=y(2);
yp(2)=-2*y(1)-3*y(2)+log(1+x);

We now incorporate the function into a simple MATLAB program which will calculate the results:

EDU>> [x,y]=ode45('F',[0,5],[39,74]);
EDU>> plot(y(:,1),y(:,2))

This generates the following graph of :



Now we solve the initial value problem by hand to find y(x):



First, convert to the characteristic equation:





The excitation factor of ln(1+x) does not yield any useful value for since the integral is nonelementary. Therefore, the final solution for y(x) with what is know is simply:






Graphing both solutions on the same graph yields the following:

MATLAB code: EDU>> z = 4*exp(x) + 25*exp(2*x)
plot(y(:,1),y(:,2),y(:,1),z)

Author

Contribution Summary

Problem 1 was solved and uploaded by Joshua House 15:34, 13 March 2012 (UTC)

Problem 2 was solved by Mike Wallace

Problem 3 part 2 was solved by John North and parts 1 and 3 were solved by David Herrick

Problem 4 part 1 and part of part3 were solved and uploaded by Derik Bell, parts 2 and 3 were solved by Radina Dikova, and part 4 was solved by William Knapper