University of Florida/Egm4313/s12.team11.gooding/R4

Problem 4.4 Parts 1,2

Part 1

Problem Statement

Find n sufficiently high so that do not differ from the numerical solution by more than at

Solution

Using a program in MATLAB that iteratively added terms onto the taylor series of , terms were added until the error between the exact answer and the series was less than .


It was found after trial and error that for the error to be of a magnitude of . This error found was 9.7422e-005

Similarly, for .


It was found after trial and error that for the error to be of a magnitude of . This error found was 9.3967e-005

Part 2

Problem Statement

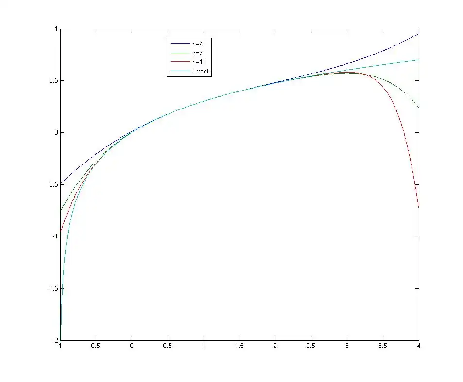
Develop in Taylor series about for and plot these truncated series vs. the exact function.
What is now the domain of convergence by observation?

Solution

A MATLAB program was created, which calculated the Taylor series of each n value, along with the exact function, then plotted these together to show the comparison of all the series.
Below is the Taylor series for expanded at .



It can be seen by observation that the domain of convergence has shifted to the right one unit.

--egm4313.s12.team11.gooding (talk) 03:48, 14 March 2012 (UTC)