Problem R2.1
Part 1
Problem Statement
Given the two roots and the initial conditions:


Find the non-homogeneous L2-ODE-CC in standard form and the solution in terms of the initial conditions and the general excitation
.
Consider no excitation:

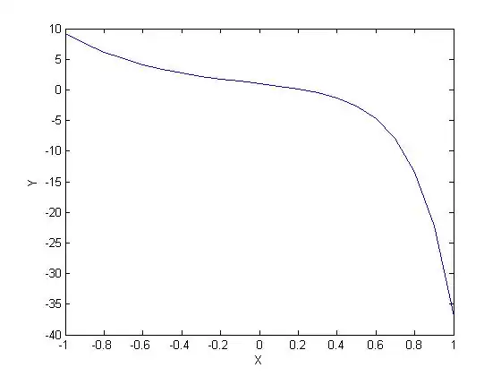
Plot the solution
Solution
Characteristic Equation:


Non-Homogeneous L2-ODE-CC

Homogeneous Solution:


Since there is no excitation,


Substituting the given initial conditions:




Solving these two equations for
and
yields:
Final Solution

Part 2
Problem Statement
Generate 3 non-standard (and non-homogeneous) L2-ODE-CC that admit the 2 values in (3a) p.3-7 as the 2 roots of the corresponding characteristic equation.
Solutions






--Egm4313.s12.team11.gooding 02:01, 7 February 2012 (UTC)