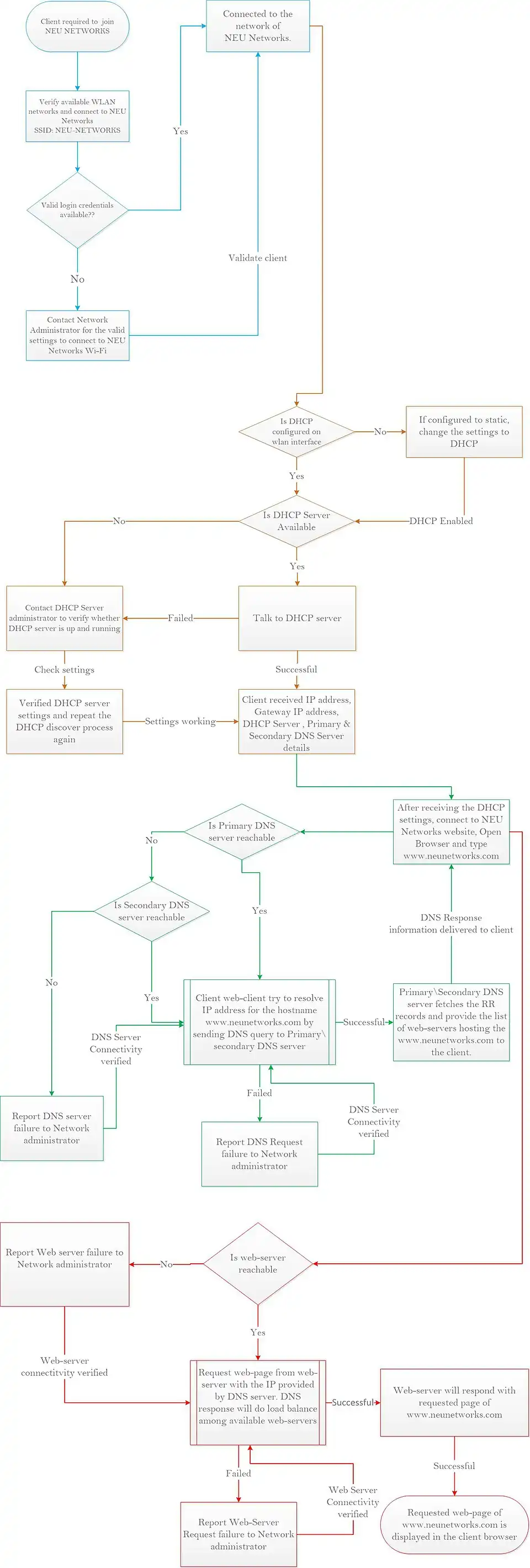
Data Networking/Fall 2014/Priya/Flow Chart