< Maps < v2


Maps/v2/Infrastructure
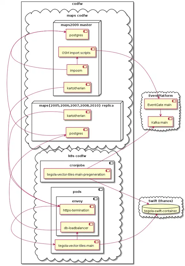
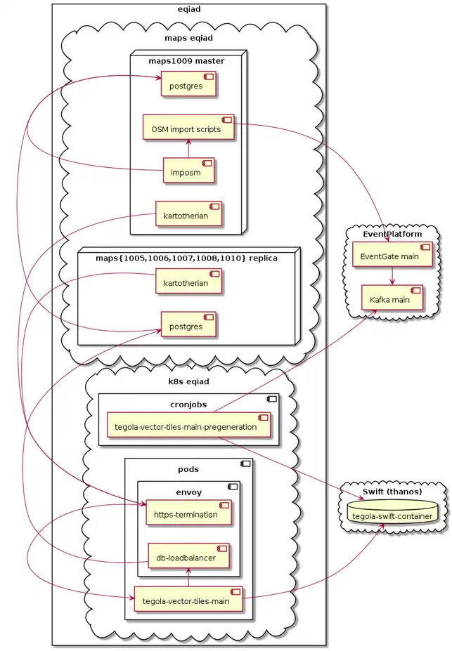
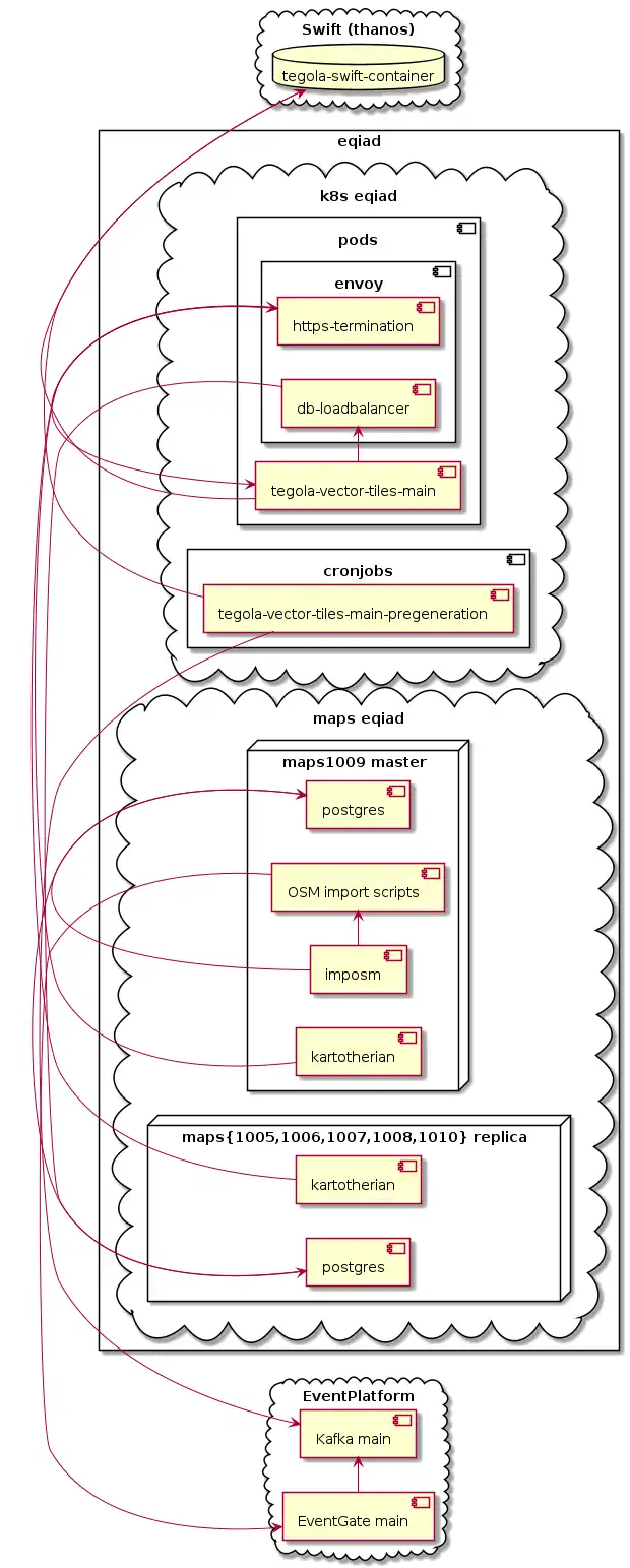
Infrastructure
Notes
Maps nodes
- eqiad cluster
- maps{1005..1010}.eqiad.wmnet
- master node: 1009
- read replicas: 1005,1006,1006,1008,1010
- maps{1005..1010}.eqiad.wmnet
- codfw
- maps{2005..2010}.codfw.wmnet
- master node: 1009
- read replicas: 1005,1006,1006,1008,1010
- maps{2005..2010}.codfw.wmnet
Each of the nodes runs:
- Postgres/Postgis
- Kartotherian
- (Deprecated) Redis + Cassandra + Tilerator
- Tilerator will be phased out when Tegola is ready for production traffic
For master nodes specifically we also run:
- OpenStreetMap data import script backed by imposm3
- The PostgresSQL DB receives writes only on master nodes the rest of the access is read-only.
Kubernetes
We currently host tegola on kubernetes
- codfw deploymet --> maps codfw postgres read replicas
- eqiad deployment --> maps eqiad postgres read replicas
Diagram



This article is issued from Wikimedia. The text is licensed under Creative Commons - Attribution - Sharealike. Additional terms may apply for the media files.