Carboxylesterase 1

CES1
Available structures
PDBOrtholog search: PDBe RCSB
Identifiers
AliasesCES1, ACAT, CE-1, CEH, CES2, HMSE, HMSE1, PCE-1, REH, SES1, TGH, hCE-1, carboxylesterase 1
External IDsOMIM: 114835; MGI: 2148202; HomoloGene: 35606; GeneCards: CES1; OMA:CES1 - orthologs
EC number3.1.1.1
Orthologs
SpeciesHumanMouse
Entrez

1066

104158

Ensembl

ENSG00000198848
ENSG00000262243

ENSMUSG00000056973

UniProt

P23141

Q8VCT4

RefSeq (mRNA)

NM_001025194
NM_001025195
NM_001266

NM_053200

RefSeq (protein)

NP_001020365
NP_001020366
NP_001257

NP_444430

Location (UCSC)Chr 16: 55.8 – 55.83 MbChr 8: 93.89 – 93.92 Mb
PubMed search[3][4]
Wikidata
View/Edit HumanView/Edit Mouse

Liver carboxylesterase 1 also known as carboxylesterase 1 (CES1, hCE-1 or CES1A1) is an enzyme that in humans is encoded by the CES1 gene.[5][6] The protein is also historically known as serine esterase 1 (SES1), monocyte esterase and cholesterol ester hydrolase (CEH). Three transcript variants encoding three different isoforms have been found for this gene.[6] The various protein products from isoform a, b and c range in size from 568, 567 and 566 amino acids long, respectively.

CES1 is present in most tissues with higher levels in the liver and low levels in the gastrointestinal tract.[7]

Function

Carboxylesterase 1 is a serine esterase and member of a large multigene carboxylesterase family. It is also part of the alpha/beta fold hydrolase family.[7] These enzymes are responsible for the hydrolysis of ester- and amide-bond-containing xenobiotics and drugs such as cocaine and heroin. They also hydrolyze long-chain fatty acid esters and thioesters. As part of phase II metabolism, the resulting carboxylates are then often conjugated by other enzymes to increase solubility and eventually excreted.

This enzyme is known to hydrolyze aromatic and aliphatic esters and can manage cellular cholesterol esterification levels. It may also play a role in detoxification in the lung and/or protection of the central nervous system from ester or amide compounds.[6]

The protein contains an amino acid sequence at its N-terminus that sends it into the endoplasmic reticulum where a C-terminal sequence can bind to a KDEL receptor.[7]

Clinical significance

Carboxylesterase 1 deficiency may be associated with non-Hodgkin lymphoma or B-cell lymphocytic leukemia. Inhibition of CES1 by in particular organophosphates reduces tumor-killing activity by monocytes.[8][9] The loss of this protein in monocytes is one product of organophosphate poisoning.[9]

CES1 can activate or deactivate various drugs. CES1 is responsible for the activation of many prodrugs such as angiotensin-converting enzyme (ACE) inhibitors, oseltamivir, and dabigatran.[10][11][12][13] Genetic variants of CES1 can significantly affect both pharmacokinetics and pharmacodynamics of drugs metabolized by CES1, such as methylphenidate and clopidogrel.[14] The ability of CES1 to metabolize heroin and cocaine among other drugs has suggested a therapeutic role for the enzyme.[15]

Interactive pathway map

Click on genes, proteins and metabolites below to link to respective articles.[§ 1]
[[File:
FluoropyrimidineActivity_WP1601go to articlego to articlego to articlego to pathway articlego to pathway articlego to articlego to articlego to articlego to articlego to articlego to articlego to articlego to articlego to articlego to PubChem Compoundgo to articlego to articlego to articlego to articlego to articlego to articlego to articlego to articlego to articlego to articlego to articlego to articlego to articlego to articlego to articlego to articlego to articlego to articlego to pathway articlego to pathway articlego to articlego to articlego to articlego to articlego to articlego to WikiPathwaysgo to articlego to articlego to articlego to articlego to articlego to articlego to articlego to articlego to article
[[
]]
[[
]]
[[
]]
[[
]]
[[
]]
[[
]]
[[
]]
[[
]]
[[
]]
[[
]]
[[
]]
[[
]]
[[
]]
[[
]]
[[
]]
[[
]]
[[
]]
[[
]]
[[
]]
[[
]]
[[
]]
[[
]]
[[
]]
[[
]]
[[
]]
[[
]]
[[
]]
[[
]]
[[
]]
[[
]]
[[
]]
[[
]]
[[
]]
[[
]]
[[
]]
[[
]]
[[
]]
[[
]]
[[
]]
[[
]]
[[
]]
[[
]]
[[
]]
[[
]]
[[
]]
[[
]]
[[
]]
FluoropyrimidineActivity_WP1601go to articlego to articlego to articlego to pathway articlego to pathway articlego to articlego to articlego to articlego to articlego to articlego to articlego to articlego to articlego to articlego to PubChem Compoundgo to articlego to articlego to articlego to articlego to articlego to articlego to articlego to articlego to articlego to articlego to articlego to articlego to articlego to articlego to articlego to articlego to articlego to articlego to pathway articlego to pathway articlego to articlego to articlego to articlego to articlego to articlego to WikiPathwaysgo to articlego to articlego to articlego to articlego to articlego to articlego to articlego to articlego to article
|alt=Fluorouracil (5-FU) Activity edit]]
Fluorouracil (5-FU) Activity edit
  1. ^ The interactive pathway map can be edited at WikiPathways: "FluoropyrimidineActivity_WP1601".
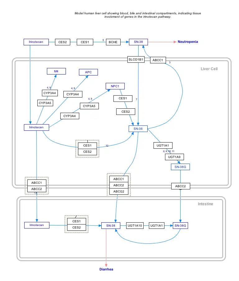
Click on genes, proteins and metabolites below to link to respective articles. [§ 1]
[[File:
IrinotecanPathway_WP46359go to articlego to articlego to articlego to articlego to articlego to articlego to articlego to articlego to articlego to articlego to articlego to articlego to articlego to articlego to articlego to articlego to articlego to articlego to articlego to articlego to articlego to articlego to articlego to articlego to articlego to articlego to articlego to articlego to article
[[
]]
[[
]]
[[
]]
[[
]]
[[
]]
[[
]]
[[
]]
[[
]]
[[
]]
[[
]]
[[
]]
[[
]]
[[
]]
[[
]]
[[
]]
[[
]]
[[
]]
[[
]]
[[
]]
[[
]]
[[
]]
[[
]]
[[
]]
[[
]]
[[
]]
[[
]]
[[
]]
[[
]]
[[
]]
[[
]]
IrinotecanPathway_WP46359go to articlego to articlego to articlego to articlego to articlego to articlego to articlego to articlego to articlego to articlego to articlego to articlego to articlego to articlego to articlego to articlego to articlego to articlego to articlego to articlego to articlego to articlego to articlego to articlego to articlego to articlego to articlego to articlego to article
|alt=Irinotecan Pathway edit]]
Irinotecan Pathway edit
  1. ^ The interactive pathway map can be edited at WikiPathways: "IrinotecanPathway_WP229".

References

  1. ^ a b c ENSG00000262243 GRCh38: Ensembl release 89: ENSG00000198848, ENSG00000262243Ensembl, May 2017
  2. ^ a b c GRCm38: Ensembl release 89: ENSMUSG00000056973Ensembl, May 2017
  3. ^ "Human PubMed Reference:". National Center for Biotechnology Information, U.S. National Library of Medicine.
  4. ^ "Mouse PubMed Reference:". National Center for Biotechnology Information, U.S. National Library of Medicine.
  5. ^ Zschunke F, Salmassi A, Kreipe H, Buck F, Parwaresch MR, Radzun HJ (Aug 1991). "cDNA cloning and characterization of human monocyte/macrophage serine esterase-1". Blood. 78 (2): 506–12. doi:10.1182/blood.V78.2.506.506. PMID 2070086.
  6. ^ a b c "Entrez Gene: CES1 carboxylesterase 1 (monocyte/macrophage serine esterase 1)".
  7. ^ a b c Imai T (Jun 2006). "Human Carboxylesterase Isozymes: Catalytic Properties and Rational Drug Design". Drug Metabolism and Pharmacokinetics. 21 (3): 173–185. doi:10.2133/dmpk.21.173. PMID 16858120.
  8. ^ Oertel J, Hagner G, Kastner M, Huhn D (Dec 1985). "The relevance of alpha-naphthyl acetate esterases to various monocyte functions". Br J Haematol. 61 (4): 717–26. doi:10.1111/j.1365-2141.1985.tb02886.x. PMID 4084460. S2CID 84899499.
  9. ^ a b Markey GM (Feb 2011). "Carboxylesterase 1 (Ces1): from monocyte marker to major player". J Clin Pathol. 64 (2): 107–9. doi:10.1136/jcp.2010.084657. PMID 21177752. S2CID 32622794.
  10. ^ Zhu HJ, Appel DI, Johnson JA, Chavin KD, Markowitz JS (Jan 2009). "Role of carboxylesterase 1 and impact of natural genetic variants on the hydrolysis of trandolapril". Biochem Pharmacol. 77 (7): 1266–72. doi:10.1016/j.bcp.2008.12.017. PMID 19185566.
  11. ^ Thomsen R, Rasmussen HB, Linnet K, INDICES Consortium (Jan 2014). "In vitro drug metabolism by human carboxylesterase 1: focus on angiotensin-converting enzyme inhibitors". Drug Metab Dispos. 42 (1): 126–33. doi:10.1124/dmd.113.053512. PMID 24141856. S2CID 206496779.
  12. ^ Zhu HJ, Markowitz JS (Feb 2009). "Activation of the antiviral prodrug oseltamivir is impaired by two newly identified carboxylesterase 1 variants". Drug Metab Dispos. 37 (2): 264–7. doi:10.1124/dmd.108.024943. PMID 19022936. S2CID 9277216.
  13. ^ Paré G, Eriksson N, Lehr T, Connolly S, Eikelboom J, Ezekowitz MD, Axelsson T, Haertter S, Oldgren J, Reilly P, Siegbahn A, Syvanen AC, Wadelius C, Wadelius M, Zimdahl-Gelling H, Yusuf S, Wallentin L (Apr 2013). "Genetic determinants of dabigatran plasma levels and their relation to bleeding". Circulation. 127 (13): 1404–12. doi:10.1161/CIRCULATIONAHA.112.001233. PMID 23467860.
  14. ^ Zhu HJ, Patrick KS, Yuan HJ, Wang JS, Donovan JL, DeVane CL, Malcolm R, Johnson JA, Youngblood GL, Sweet DH, Langaee TY, Markowitz JS (Jun 2008). "Two CES1 gene mutations lead to dysfunctional carboxylesterase 1 activity in man: clinical significance and molecular basis". Am J Hum Genet. 82 (6): 1241–8. doi:10.1016/j.ajhg.2008.04.015. PMC 2427248. PMID 18485328.
  15. ^ Redinbo MR, Bencharit S, Potter PM (Jun 2003). "Human carboxylesterase 1: from drug metabolism to drug discovery". Biochem Soc Trans. 31 (Pt 3): 620–4. doi:10.1042/bst0310620. PMID 12773168.

Further reading