Fundamentals of Human Nutrition/Folate
8.4 Folate
Folate is a water-soluble B Vitamin. Originally called folacin1, the term folate is used for its natural occurring forms and is also known as pteroylglutamic acid.[1] Folate’s natural form contains a p-aminobenzoic head, a pteridine ring, and a polyglutamate tail which is how the body receives it, this also known as its ‘bound’ form. The enzyme glutamate carboxypeptidase(GCPII), located within enterocytes, cleaves terminal glutamates and leaves an absorbable, monoglutamated folate. The vitamin is then reduced from dyhydrofolate to tetrahydrofolate by dihydrofolate reductase (DFR) and delivered to the liver and other cells within the body. Folate can be methylated into 5-methylTHF prior to its release from the intestines, or within the liver.The methylated form of folate is inactive and can only be activated by removing the methyl group using an enzyme and the vitamin B12.
In the United States, Folic Acid is one of the five fortified vitamins and minerals in grain. This fact alone demonstrates the pivotal part that folate plays in the human body. The Food and Drug Administration (FDA) began to mandate that manufacturers fortify folic acid in flours, pastas, breads, and rice in 1998 (National Institutes of Health, 2012). The four other vitamins are minerals are Thiamin, Niacin, Riboflavin, and Iron, which are also crucial nutrients for the performance and structure of the body.
It is important to note that the Folic Acid we supplement in our diet is different from the Folate we find in nature. In nature, Folate is bound up into polyglutamates. Similar to monosaccharaides making up polysaccharides, a polyglutamate is simply many glutamates linked together. Folic acid is a singular glutamate. The reason the FDA required enrichment of Folic Acid rather than Folate is that the polyglutamate is already broken up into singular glutamates and therefore the digestive system does not have to do as much work. Folic acid is found in supplements and in enriched products. Folate is found in dark green vegetables, legumes, and some citrus products (Medline Plus, 2015). Specifically, some foods that are very high in their percent of dietary folate are beef liver, spinach, and black-eyed peas (National Institutes of Health, 2012).
The synthetic form of folate is referred to as folic acid, a monoglutamate, which is found in supplements and fortified foods. Folate is primarily used in the coenzyme THF (tetrahydrofolate) that transfers 1-carbon compounds in metabolism.[2]
8.4.1 Sources
Folate cannot be synthesized by the body, so we must consume it to get an adequate intake. From the diet, folate is found in high quantities in legumes, fruits and vegetables. Of these, lentils and asparagus have an exceptional amount of folate.[1] Food folate varies in bioavailability and digestability. While the body is able to absorb at least 85% of synthetic folate supplements (folic acid) or folic acid from fortification, no more than 50% of folate naturally present in food is absorbed, relative to the absorption of folic acid. The analysis by McNulty and Pentieva lists factors affecting the bioavailability of folate to include polyglutamate folates, the food matrix, instability of labile folates during digestion, and the presence of folate binding proteins present in the diet. The same group also reported a lack of understanding in folate availability and folate absorption mechanisms, and concluded more information is needed on the topic.
Folate is critical for pregnant women because of its effects on growing infants and its ability to prevent major birth defects. Because of this the government has mandated that food be fortified with folic acid. The majority of these enriched foods are grains such as bread, pasta, rice and cereal.[3]
Being the monoglutamate form, folic acid is a lot easier to absorb into the body then folate. This is why supplements are actually encouraged for folic acid, especially for pregnant women.
8.4.2 Metabolism and Functions
Folate is required for amino acid synthesis, purine and pyrimidine synthesis, and formation of S-adenosylmethionine4. Consequently, folate affects DNA synthesis and methylation, folate lowers homocysteine levels and raises levels of methionine and glutathione. In the form of 5-methylTHF, folate acts as a coenzyme that can accept and donate one-carbon units.
As a part of THF, folate accepts and donates 1-carbon groups for the synthesis of thymidine and purines as well as being involved in the regeneration of homocysteine to methionine, with the assistance of Vitamin B12.[4] It is thus important for cell maintenance, DNA and RNA synthesis, and maturation of red blood cells. This is what makes it so critical for pregnant women and infants.
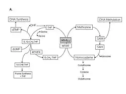
The figure depicts the folate cycle. Folate enters the cycle as polyglutamyl THF and is converted into 5,10-methyleneTHF using serine as the primary carbon source. This reaction requires the enzyme serine hydroxymethyltransferase (SHMT) and PLP, the coenzyme derived from vitamin B62. 5,10-methylene can participate in both nucleotide biosynthesis and methylation reactions. 5,10-methyleneTHF can react with deoxyuridylate (dUMP) to form thymidylate (dTMP), the precursor to the pyrimidine nucleobase thymine1. This is a rate-limiting step in the procession of DNA replication. In a folate deficiency, thymine cannot be formed and DNA synthesis and cell division is severely impaired. Once a methyl group is transferred from 5,10-methyleneTHF to dUMP, the folate is left in its oxidized state, dihydrofolate (DHF). This can be reduced and recycled into the folate cycle as THF. 5,10-methyleneTHF can be transformed (by an unknown mechanism) into 10-formyltetrahydrofolate. 10-formylTHF is used in the synthesis of the purine nucleobases adenine and guanine. THF is released as a product of the reaction, and recycled. 5,10-methyleneTHF can also be reduced, by the enzyme 5,10-methylenetetrahydrofolate reductase (MTHFR)6 to 5-methyltetrahydrofolate. This is an irreversible reaction, so folate cannot be reverted directly back to its 5,10mTHF state. With the help of cobalamin, derived from vitamin B12, 5-methylTHF can be used in DNA methylation.

Methionine synthase (MS) is the enzyme responsible for the conversion of homocysteine to methionine. 5-methylTHF works as the substrate for methyl transference with MS. MS takes the methyl group from 5-methylTHF and transfers it to cobalamin forming methylcobalamin. This goes on to move the same methyl group to homocysteine, releasing methionine. This process regenerates THF, allowing folate to continue to work in the body. Methionine is vital to the formation of S-adenosyl methionine(SAM)1, an important agent in other methyltransferase reactions. SAM is required for DNA methylation, neurotransmitter synthesis, and phospholipid synthesis. Once the methyl group from SAM has been transferred, S-adenosyl homocysteine is left, which loses its adenosine to reform homocysteine, requiring more folate, in the form of 5-methylTHF, to continue acting in the body.
8.4.3 Requirements
Folate is absorbed about 50% from foods eaten and 100% from supplements.[1] The RDA for folate is 400 μg/day DFE for ages 14 and up.[5] Children need roughly 200 μg/day of DFE (dietary folate equivalent). However, since it is so critical for pregnant and nursing women, their RDA is 600 μg/day DFE. The upper limit of folate is 1000 μg/day for adults.
Folate is heavily involved with the Vitamin B12. Both are activated by the other and both are involved in the conversion of homocysteine to methionine. This is why the healthy function of folate cannot occur without adequate B12 supply.
One of the most important steps a woman can take to protect her growing baby before it is born is to consume plenty of folic acid every day. Folate is a B vitamin that is essential to good health. Its natural form is called folate, and it occurs naturally in certain foods. The synthetic form of this vitamin is called folic acid, and it is added in fortified foods and vitamin pills. In the United States, all foods made from grains are fortified with folic acid.[6]
The Dietary Reference Intakes provide recommendations for folate intake.[7] For adults, the recommended amount of folic acid is 400 mcg a day, but intake recommendations vary under different conditions. For example, women who are able to get pregnant need higher amounts of folate because of the huge role folic acid plays in preventing birth defects.[8] Even during post pregnancy, if breast-feeding, folate will make sure the infant gets the nutrition he or she needs to be healthy.
While it is true that the majority of the population can get the recommended amount of folate by eating a well-rounded diet, it may not be enough to prevent birth defects in a pregnant woman.[6] This is because naturally occurring folate is not absorbed as easily as folic acid. Folic acid has a higher bioavailability at 85% whereas the naturally present folate has only a 50% bioavailability.[7] To compensate for this difference in bioavailability and intake needs for men and women and age groups, the following two graphs illustrate both the average recommended folic acid for various age groups (Table 1), and the higher amount of folic acid women should consume if they are pregnant, breastfeeding, or of childbearing age (Table 2).[6]
| Category | Age | Daily amount of folic acid |
| Babies | 0–6 months | 65 mcg (micrograms) |
| Children | 4–8 years | 200 mcg |
| Older children and adults | Over 13 years | 400 mcg |
Table 1
| Folic Acid Supplement Recommendations for Women | |
|---|---|
| Category | Daily amount of folic acid |
| Pregnant women | 600 mcg |
| Breast-feeding women | 500 mcg |
| Women who are able to get pregnant | 400 mcg to 800 mcg |
Table 2
8.4.4 Deficiency
Folate is seen as very important for women of child bearing age, especially those who are pregnant. If a pregnant woman does not meet her folate requirements, it is highly likely her child will be born with a neural tube defect, which is when the brain and spinal cord are not developed properly—leading to disability or even death to the infant.
Often, in the past folate has only been seen as a necessary nutrient to prevent megaloblastic anemia. The importance of folate has been underestimated so much that in 1989, the Food and Nutrition Board reduced the recommended dietary allowance simply because the incidence rate of anemia was low (American Heart Association, 2002). However as the field of nutritional science grows, it is evident that folate is necessary for preventing Neural Tube defects in pregnancy and reducing the likelihood of cardiovascular disease.
During DNA synthesis, vitamin B12 and folic acid work together. When folic acid is stored, a methyl group (CH4) is added. Folic acid remains in cells in this inactive form until it is activated. Folic Acid is activated by the vitamin B12. The amino acid, homocysteine, which is attached to the B12 removes the methyl group from the folic acid. This methyl transfer to homocysteine generates methionine, which then sets off a series of reactions. Without folic acid, homocysteine will not be used in the body and can accumulate. Accumulated homocysteine is very dangerous. High levels of homocysteine lead to atherosclerosis. Atherosclerosis is the enlargement of artery walls caused by lipid stores and muscle cell proliferation (The American Journal of Clinical Nutrition, 2000). The amino acid homocysteine contributes to the thrombogenicity of blood, or the ability for blood to clot. Simply, homocysteine in a way makes blood thicker and more clot-like. Thrombogenic blood is more likely to clog in arteries and cause atherosclerosis. Atherosclerosis then leads to blocked arteries and can cause heart attacks and strokes. To summarize, accumulated homocysteine increases the risk of cardiovascular disease and proves the necessity for adequate folic acid intake. In conclusion, it is critical to understand the importance of folate in the diet. Whether acquired from enriched products, supplementation, or naturally in foods, folate is vital for healthy body function.
Folate deficiency also leads to a decrease in red blood cell and GI tract cell production. Because of this, the onset of a folate deficiency is characterized by anemia and GI tract deterioration. The anemia of a folate deficiency is called macrocytic or megaloblastic anemia. Folate’s presence is required for DNA to properly replicate red blood cells, so a lack of folate leads to a damaged DNA and immature red blood cells. The end result is very large red blood cells that cannot carry oxygen properly, travel through the bloodstream inefficiently and occasionally have nuclei.
Folate is implicated in many anticancer treatments, so it is very easy to develop a secondary folate deficiency. If a person is taking drugs with anticancer properties, many of them have similar structures to folate and they overtake folate and impede normal metabolism. Moreover, anticancer drugs affect both healthy and unhealthy cells, leading to a folate deficiency throughout the body.[1][5]
8.4.5 Toxicity
Research hasn’t found much diseases from ingesting too much folate. However, there is an upper limit set because folate can mask a B12 deficiency. A B12 deficiency leads to nerve damage which in turn leads to irreversible damage to the brain and spinal cord. Furthermore, there are tentative claims that folate can lead to various forms of cancer.[5]
References
- ↑ a b c d Whitney, E., & Rolfes, S. (2013). The Water-Soluble Vitamins: B Vitamins and Vitamin C. Understanding Nutrition (14th ed.). Belmont, CA: Thomson/Wadsworth.
- ↑ S. Tibbetts and D. R. Appling (2010). Compartmentalization of mammalian folate-mediated one-carbon metabolism,Annual Review of Nutrition, 30, 57–81.
- ↑ Junod, S. (2001). Folic Acid Fortification: Fact and Folly. Update,(4).
- ↑ Kamen, B. (1997). Folate and antifolate pharmacology. Seminars in Oncology, 24(5 Suppl 18), S18-30-S18-39.
- ↑ a b c Dietary Supplement Fact Sheet: Folate (2013). National Institutes of Health.
- ↑ a b c "Spina Bifida." Definition. Mayoclinic, n.d. Web. 21 Mar. 2015. http://www.mayoclinic.org/diseases-conditions/spina-bifida/basics/definition/CON-20035356
- ↑ a b "Folate." Dietary Supplement Fact Sheet: — Health Professional Fact Sheet. National Institutes of Health, 14 Dec. 2012. Web. 28 Nov. 2015. <https://ods.od.nih.gov/factsheets/Folate-HealthProfessional/>.
- ↑ Krishnaswamy, K., and Nair K. Madhavan. "Result Filters." National Center for Biotechnology Information. U.S. National Library of Medicine, May 2001. Web. 28 Nov. 2015. <http://www.ncbi.nlm.nih.gov/pubmed/11509099>
Bailey, L., & Gregory, J. (1999). Folate Metabolism and Requirements. The Journal of Nutrition, 129(4), 770=9-782. Retrieved November 17, 2015
Blom, H., & Smulders, Y. (2010). Overview of Homocysteine and Folate Metabolism. With Special References to Cardiovascular Disease and Neural Tube Defects. Journal of Inherited Metabolic Disease J Inherit Metab Dis, 75-81. Retrieved November 17, 2015
Folate. (2012). National Institute of Health, Office of Dietary Supplements, Retrieved November 16, 2015
Higdon, J. (2000). Micronutrient Information Center – Folate (H. McNulty, Ed.). Retrieved November 16, 2015
McNulty, H., & Pentieva, K. (2004). Folate bioavailability. Proceedings of the Nutrition Society, 63, pp 529–536. doi:10.1079/PNS2004383. Retrieved November 17, 2015
(2014) MTHFR. Genetics Home Reference, U.S. National Library of Medicine. Retrieved November 16, 2015